近期,因皮膚過敏,前來社區衛生服務機構就診的居民數量大幅增長。家住金塘新村的王女士就是其中之一。王女士表示,昨晚睡前發現多處皮膚有些癢,抓撓以后還會出現皮膚紅腫、紅斑,自行涂抹了蘆薈膠以后并沒有好轉。結合王女士的過敏史和近日飲食情況后,發現她有過食用春筍后皮膚紅腫瘙癢的經歷。結合此次發病時間及癥狀,考慮正是食用春筍引發了過敏。
春季過敏性皮膚病患者增多的原因是什么呢?主要是氣候多變,花粉、飛絮等過敏原增多,紫外線增強等,容易引發皮膚干燥、泛紅、瘙癢甚至過敏反應。此外,春季空氣流動增強,皮膚表皮屏障易受損,水分流失加快,皮膚變得干燥緊繃,進而出現一系列不適癥狀。
如何防護?
1.吃對食物,讓皮膚少“鬧脾氣”。 注意食物的多樣性和適量性。有過敏史的人群應謹慎食用春筍等易引起過敏的食物。如果不確定自己是否對某種食物過敏,可以先少量嘗試,觀察身體反應。多吃富含維生素C、維生素E的蔬菜水果,如橙子、獼猴桃、菠菜等,有助于增強皮膚的抵抗力,降低過敏風險。
2.避開刺激,從細節守護肌膚。盡量減少在花粉濃度高的時段外出,比如清晨和傍晚。外出時可以佩戴口罩、帽子等,減少皮膚與過敏原的接觸。保持皮膚清潔,但注意不要過度清潔,以免破壞皮膚的屏障功能。選擇溫和、無刺激的護膚品,避免使用含有酒精、香料等刺激性成分的產品。
3.科學護理,逆轉“危肌”時刻。如果已經出現了皮膚過敏癥狀,不要用熱水燙洗皮膚,也不要過度抓撓,以免加重皮膚損傷,引發感染??梢栽卺t生的指導下,使用一些具有抗過敏、止癢功效的外用藥物,如爐甘石洗劑等。情況嚴重時,應及時就醫,遵醫囑口服抗過敏藥物。
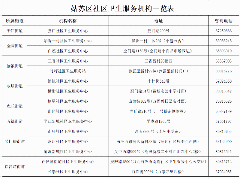
姑蘇區各社區衛生服務中心均提供過敏原檢測服務,含戶塵螨、粉塵螨、蝦、蟹等29項常見過敏原,有過敏困擾的居民,可前往抽血檢測。此外,我區還積極與醫聯體醫院對接,蘇州大學附屬第二醫院的皮膚科專家,每周五上午8:00至10:30,在桃花塢社區衛生服務站坐診,有需要的居民可前往。
除皮膚過敏外,部分居民可能出現鼻癢、噴嚏、流涕或眼癢、眼干等不適癥狀,這些癥狀很可能是過敏性鼻炎或過敏性結膜炎等疾病的臨床表現,需特別注意不可擅自濫用抗生素。建議及時就醫,由專業醫師進行鑒別診斷和規范治療。



